あなたは平成22年10月20日以来

人目のお客様です

おしながき
表紙
はじめに
自己紹介
無線設備
電子工作の部屋
  • 真空管ラジオ
  • 真空管ラジオ用周波数カウンター
  • アパートで使用した非破壊接地
  • バイクへの無線機取り付け
  • ベランダホイップアンテナ
  • HSPICEの使い方
    〜ネットリストの書き方〜
    バイクの部屋
    つれづれ日記χ(カイ)
    JA1ZQA 紅葉ヶ丘無線クラブ
    リンク
    メール

    はじめに
    大学時代に真空管ラジオを作ったのですが、下記の不満が生じました。
    • 2バンドコイルを使っているにもかかわらずAM放送のみの1バンドラジオになっている
    • 検波管がうまく働かずダイオード検波でごまかしている
    • AGCの働きが悪く受信する局ごとの音量差が大きい
    • 音が割れ気味で良くない
    • 形状が野暮ったい
    • なぜかシャーシ-GND間に高電圧(AC230V)がかかり危ない
    そこで、これらの問題をどうにかしたラジオを作ってみることを思い立ち、仕事で身につけた知識等も動員して作り直してみることにしました。
    大学時代に作ったラジオ
    大学時代に作ったラジオです。構成は高一中一です。整流にシリコンダイオードを使ってるので真空管は5本です。就職後、実家に放置されていました。

    製作当初は前面パネルにスピーカーをつける予定でしたが製作途中で面倒くさくなりスピーカーは外付けです。
    上面から撮影した図です。元々きれいな作りでなかった上に実家で放置されていたので汚いです。
    中身です。AMのみの構成なので作りは簡単です。
    基本方針
    今回、ラジオを作り直すに当たって下記の方針を決定しました
    • 短波も聴けるようにする
      せっかくの2バンドコイルを生かす
    • 古い部品にこだわらない
      オイルコンデンサー等の古い形式の部品にこだわらず特性の良い新しい部品を使う
    • 見た目をきれいにする
      居間に置いても問題ないぐらいの見た目にする
    • 周波数表示を追加する
      マイコンの勉強をかねて周波数カウンターをつける
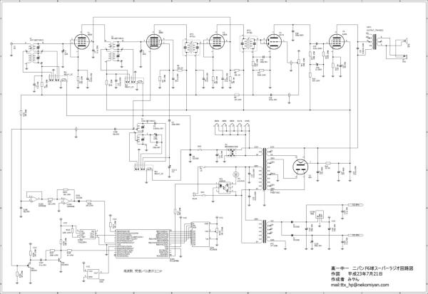
    使用した回路


    クリックするとPDFファイルで見ることができます
    使用したトリオ2B-B RFコイルおよびIFTのデータシートを元に回路を組みました。ただし、
    • トーンコントロールが入手不能であるので省いています
    • バンド切り替え回路にロータリースイッチではなくリレーを使っています
    • 外部入力端子は使うことがなさそうなので省いています
    • モーターは冷却用ファンです。サーモスタットを使って温度が上がったときに動作するようにしてあります
    周波数カウンター
    このラジオにはPICを使った周波数カウンターをつけており、受信周波数と信号強度が表示されます。 信号強度の表示は特に校正を取っていないので適当です。
    真空管が暖まって回路が動き出す前はこのような表示になります
    シャーシの加工
    CADを使って大まかな部品の配置と削り寸法を決定します。
    できあがった図を印刷の上シャーシに貼り付けてシャーシの加工をします
    傷を再塗装したりしてできあがったシャーシです
    組み立て・調整
    旧作のラジオからキーパーツ(コイル、IFT、バリコン)を取り外します
    取り出したり買ってきたりした部品をシャーシに組み付けます
    インナーシャーシの裏はこんな感じです。隙間が狭いので詰め込むのに苦労しました。 本当はもう少し深い箱が欲しかったのですがかっこいいのがなかったorz
    配線をします。きれいに配線をしようと心がけたのですが、実験バラックレベルになってしまいましたorz。
    配線が終わったら動作チェックおよび調整を行ってできあがり。
    できあがり
    できあがってからの評価をしてみると・・・。
    さて、大学生時代に作ったラジオと比べてみて 旧作と比べて良くなった点は以下の通り
    • スピーカー内蔵になった
    • 音質が良くなった(調整がちゃんととれた?)
    • 周波数カウンター装備でどこを受信しているのか簡単にわかるようになった
    • AGCがきちんと効くようになり音量のばらつきが減った
    • ホットシャーシ問題が解決した
    • なんかかっこよくなった
    • 短波帯を聴けるようになった
    悪くなった点は真空管を眺めて楽しむことができない(吸気口からのぞけば見えますが)かな?

    シャーシの作りは誠文堂新光社「真空管ラジオ製作ガイド」の5球スーパーをまねています。 当初は木で箱を作って納めようと思いましたが、木工加工が面倒くさいのと周波数カウンターの表示 とデザインが今一歩合わないのでもう少しそれっぽくなるこの形状を採用しました。