あなたは平成22年10月20日以来

人目のお客様です

おしながき
表紙
はじめに
自己紹介
無線設備
電子工作の部屋
  • 真空管ラジオ
  • 真空管ラジオ用周波数カウンター
  • アパートで使用した非破壊接地
  • バイクへの無線機取り付け
  • ベランダホイップアンテナ
  • HSPICEの使い方
    〜ネットリストの書き方〜
    バイクの部屋
    つれづれ日記χ(カイ)
    JA1ZQA 紅葉ヶ丘無線クラブ
    リンク
    メール

    はじめに
    真空管ラジオを作り直すに当たり周波数カウンターを取り付けることにしました。
    とりあえず、どういう回路がネット上に転がっているかと思い検索したところ、JF3SFB氏の電子工作etcにPICを使用した手頃そうな回路があったのでパクらせて参考にさせていただきました。
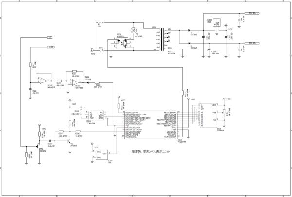
    回路

    図をクリックするとPDFファイルで見ることができます。
    回路図を上に示します。電子工作etc様のオリジナルではPIC16F88を使用していますが今回は開発環境の都合もあってPIC16F886を使用しています。また、シャーシ内の温度管理もこの基板で行っています。
    開発環境とソースファイル
    開発環境はWIZ-Cバージョン17を使用しています。

    WIZ-C内で使用しているモジュールはこんなかんじです。ソースファイルはこちらを見てください
    持たせた機能は以下の通りです。
    • 受信周波数表示(LOの発振信号を拾い,計測した周波数から455kHzを引いた値を表示)
    • 受信信号レベル表示
    • 冷却ファン制御(温度検知は別のICを使用しているのでただのLEDドライバーとして使っている)
    製作
    ブレッドボードで試作します。写真はマイコンのクロック周波数(20MHz)を入力したところです。
    プログラムができたら蛇の目基板に回路を組み立てます
    できあがり
    ラジオが動作すると受信周波数と信号強度が表示されます。 信号強度の表示は特に校正を取っていないので適当です。
    真空管が暖まって回路が動き出す前はこのような表示になります