あなたは平成22年10月20日以来

人目のお客様です
もくじ
|
☆おまけ☆ PSpice→LTspiceマクロモデル変換例
部品メーカーのホームページにSpiceモデル(マクロモデル)が掲載されていることがあります。トランジスタ等単品の回路要素の場合はSpice系統であればだいたいどの回路シミュレーターでも
使用可能です。しかし、電源ICなど内部にネットリストを持つモデルの場合使用するソフトウェアによってはネットリスト記述に独自の記述方式を使うものがあります。
例えば、新日本無線製スイッチング電源IC NJM2374AのPSpice回路モデルのファイルをLTspice上に取り込み解析しようとしてもエラーが起きてしまい実行できません(2016年12月確認済み)。
しかし、そこは所詮Spiceです。ちょっと手間ですがネットリストの解読ができればネットリストを作りなおすことによって利用できるようになります。ここでは新日本無線製
NJM2374Aを生け贄例にしてPSpice用マクロモデルからLTspice用サブサーキットに書き換えてみます。
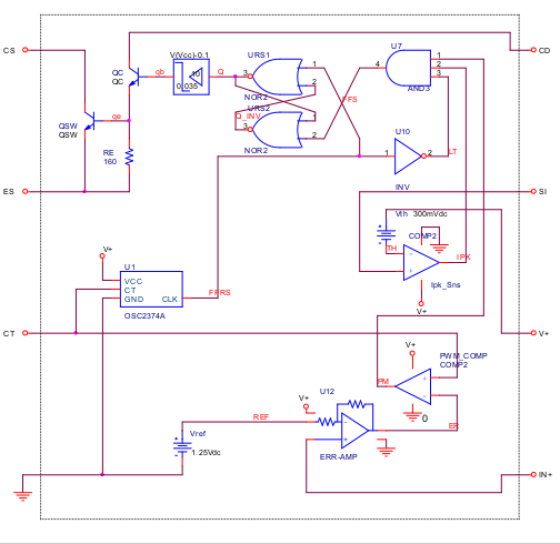
まず、PSpiceでのモデルを見てみましょう

外から見た図
内部の回路図
|
☆同封されているネットリスト☆
*$
* PART NUMBER: NJM2374A
* MANUFACTURER: NEW JAPAN RADIO
* All Rights Reserved Copyright (c) Bee Technologies Inc. 2004
.SUBCKT NJM2374A CS ES CT GND IN+ V+ SI CD
X_URS1 FFRS Q_INV Q $G_DPWR $G_DGND NOR2
X_PWM_COMP CT ER PM V+ GND COMP2
V_Vth V+ TH 300mVdc
<中略>
Q_QC CD QCB QE QC
V_Vref REF GND 1.25Vdc
R_RE QE ES 160
X_Ipk_Sns SI TH IPK V+ GND COMP2
.ENDS
.SUBCKT COMP2 1 2 3 VCC GND
* + - OUT
EB1 4 0 VALUE =
<中略>
VDPWR DPWR DGND {VOLTAGE}
R1 DPWR AGND 1MEG
VDGND DGND AGND {REFERENCE}
R2 DGND AGND 1MEG
.ends
.MODEL QC NPN
+ IS=10.000E-15 BF=234.4 VAF=100 IKF=0.92717 ISE=9.1606E-14
+ NE=1.5642 VAR=100 NK=.54083
+ BR=499.5 IKR=19.98 ISC=1.445E-14 NC=2.997 RC=0.7007
<以下略>
|
長いので途中省略していますが、内部のトランジスタ等のデバイスパラメーター等の情報はすべてネットリスト内に含まれています。
これをLTspiceに置き換えるのですが、注意点は以下のとおりです。
- 添付のネットリストそのものの書き方はSpiceのネットリスト同様である
- LTspiceとPSpiceでは論理ブロックの記述方法が異なる模様
- LTspiceとPSpiceでは「グローバルノード」の記述が異なる模様
上記を踏まえてLTspice上で回路を作成しサブサーキット化します。やってみるとわかりますが、作成作業中は周辺回路も含めて記述し動作確認まで終わってからサブサーキットとして切り出したほうが楽です。
出来上がったものがこれ
どっかに間違いがあるかもですが、一応回路の不具合調査、確認が可能な程度には動作します。
※2016年12月追記※
とある講習でLTspiceの講師の方に上記の件を質問したところ、LTspiceでのネットリスト記述は標準のSpiceのルールに基づいており他のソフトとのネットリスト互換性が確保されているとのことでした。また、LTspice上では
・モデル取り込みはLTspiceの機能を使用することで簡単にできる
・回路エディタで使うシンボル作成も自動でできる
・生成したシンボルの編集も可能だが、動作の確実さを確保するため最初は編集せずに使うのが吉
とのことでした。
|